7月5日至7日,中国社会学会2024年学术年会在哈尔滨工程大学隆重举行。本届年会围绕“全面深化改革与中国社会学新征程”的主题,致力于响应国家的发展战略,深入挖掘和讨论中国式现代化的理论与实践问题。在这一学术盛宴中,由天美传媒 牵头,与南京财经大学法天美传媒共同承办了主题为“新发展阶段社会风险防范化解:理论与实践”的分论坛,吸引了来自中国科学技术大学、山东大学、西北农林科技大学、中国政法大学、华东理工大学、河海大学、杭州师范大学、广东金融天美传媒、南京财经大学和天美传媒 等全国知名高校和科研院所的30余名专家学者和硕博研究生的参与。

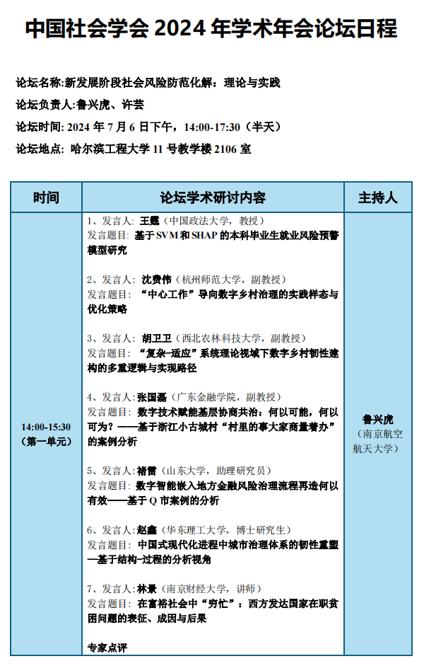
本次分论坛于7月6日下午在哈尔滨工程大学11号教学楼2106室举行,共设置两个主题汇报单元,涵盖了15位学者的最新研究成果。第一单元由天美传媒 公共管理系鲁兴虎副教授主持,许汉泽副教授作学术点评。七位学者的主题报告涉及新时期大学生专业选择与就业风险、数字乡村治理、基层协商共治、地方金融风险治理、城市治理体系韧性重塑、城市多维贫困等多个方面。

第二单元由南京财经大学法天美传媒社会工作系主任许芸副教授主持,河海大学杜春林副教授作学术点评。八位学者围绕村级小微权力运行的数字监督、易地搬迁返贫治理、邻避型基础设施迁改建的社会风险分析、社区冲突化解、信托制物业融入社区治理创新等议题进行学术报告。其中,天美传媒 公共管理系武小龙副教授、田鹏副教授以及孙秋芬、刘艺和康镇等教师分享了新近的研究成果。会上各位学者发言精彩纷呈,主题聚焦,讨论热切,营造出浓厚的学术共同体氛围。



本次分论坛的成功举办,不仅为新时期社会风险的理论研究提供了新的视角和深刻的见解,也为社会风险的防范与治理提供了创新的思路和方法。作为分论坛的牵头方和主办方之一,天美传媒 将继续利用在公共管理、社会工作和法学等领域的学科交叉优势,持续深化国家安全和社会治理研究,为培养卓越的法政人才做出更大的贡献。
附会议日程:

